Projects

Producer

A workspace to co-write lyrics and produce music alongside AI. Coaches lyrics in real time with client-side analysis, then an autonomous agent arranges and refines them into a finished track. Built at TreeHacks 2026.

Noon

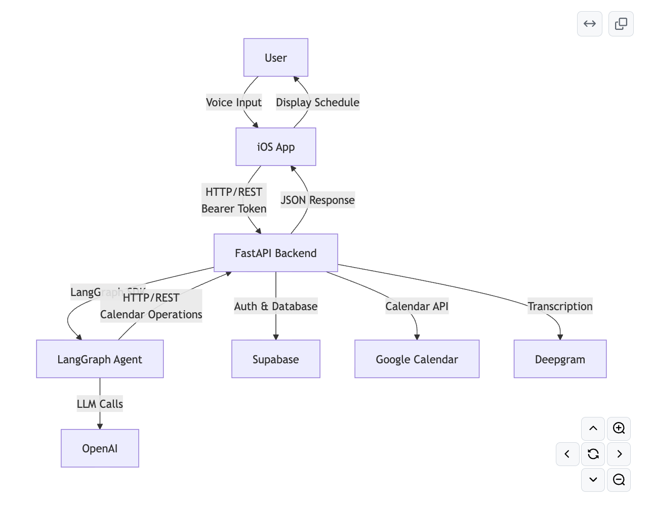
A voice-powered calendar scheduling assistant. Users interact with Google Calendar through natural language voice commands, processed by a LangGraph agent. Built with Swift, FastAPI, and Supabase. Built at Neo's hackathon.

LLM Evaluation Uncertainty

Conformal prediction for LLM-as-judge systems to quantify evaluation uncertainty. Includes LLM-as-judge evaluation using Sonnet 4, multiple conformal prediction strategies, and interactive visualization for uncertainty quantification.

Local Activity Recorder for Computer-Use Modeling

A lightweight recorder that logs everyday computer use (keyboard, screen, mouse events) as structured traces for computer-use agent development.

See demo
Lightweight eBPF Runtime for SmallSat Operations

Research on novel runtime systems for multi-tenant satellite operations using eBPF. Addresses the challenges of managing hundreds of commodity SmallSats under intermittent communication. Published at ACM HotNets '25.